国士舘大学
    • 世田谷キャンパス
    • 町田キャンパス
    •  バス時刻表 - 町田キャンパス
    • 多摩キャンパス
    •  バス時刻表 - 多摩キャンパス
    • 国士舘楓の杜キャンパス
    • 多摩南野キャンパス
  • ファイル種別
    • 教員検索
    • シラバス検索
    • 蔵書検索
  • 入試情報
    • 入試に関するお知らせ
    • オープンキャンパス
    • 入試案内
    • 入試関連イベント
    • 大学院入学案内
  • 資料請求
  • 大学紹介
    ABOUT
    大学紹介
    • 大学概要
    • 大学の取り組み
    • キャンパス紹介
    • 情報公開
    • 広報物・SNS・動画チャンネル
    • 地域連携・社会貢献
  • 学部・大学院
    ACADEMICS
    学部・大学院
    • 政経学部
    • 体育学部
    • 理工学部
    • 法学部
    • 文学部
    • 21世紀アジア学部
    • 経営学部
    • 大学院
  • 学生生活・就職
    CAMPUS
    LIFE
    学生生活・就職
    • 学費・奨学金
    • 学修・生活サポート
    • 講義・履修/講義支援システム
    • キャリア・就職
    • クラブ・サークル
    • 各種証明書・届出
    • 情報システム利用案内
    • 国士舘大学図書館
  • 国際交流・留学
    INTER-
    NATIONAL
    国際交流・留学
    • 留学について
    • 海外協定校
    • 留学生数
    • 国際交流サポート
    • 国際交流実績
    • 海外からの留学生支援
    • リンク集
    • 海外留学ガイドブック
    • 英文大学案内
  • 研究
    RESEARCH
    研究
    • 教員情報
    • 教育・研究活動
    • 教員学術情報
    • 産学官連携への取り組み
    • 不正防止の取り組み
    • 研究機関・センター
    • 学外派遣研究員
    • 情報システム利用案内
    • 国士舘大学図書館
    • 講義支援システム manaba
  • 受験生の方
  • 在学生の方
  • 卒業生の方
  • ENGLISH
  • ご寄付
  • お知らせ
  • お問い合わせ
  • イベント
  • サイトマップ
  • 国士舘マガジンズ
  • KOKUSHIKAN SPORTS
  • 教職員専用リンク
manaba
  • https://www.youtube.com/@kokushikan_university
  • https://x.com/KokushikanUniv
  • https://www.instagram.com/kokushikan_university/?hl=ja
  • https://www.facebook.com/KokushikanUniversity
  • 受験生
    の方
  • 在学生
    の方
  • 卒業生
    の方
入試情報
  • 大学紹介
  • 学部・大学院
  • 学生生活・就職
  • 国際交流・留学
  • 研究
  • 入試情報
  • 資料請求
    • 入試情報
      入試情報
      • 入試に関するお知らせ
      • オープンキャンパス
        オープンキャンパス
        • よくある質問
      • 入試案内
        入試案内
        • 入学者選抜要項、各種様式(出願書類)
        • 過去問題集
          過去問題集
          • 過去問題集一覧
        • 入学者選抜結果データ
        • 受験上の配慮を必要とする方の出願について
      • 入試関連イベント
        入試関連イベント
        • 個別キャンパス見学会
        • 高校の先生方へ
        • 全国進学相談会
      • 大学院入学案内
    • 資料請求
    • 大学紹介
      大学紹介
      • 大学概要
        大学概要
        • 大学役職者
        • 学長挨拶
        • 建学の由来と理念
        • 教育の特色
        • データで見る国士舘
        • 教育研究上の目的と3つのポリシー
          教育研究上の目的と3つのポリシー
          • 国士舘大学の3つのポリシー
          • 学修成果の評価方針
          • 学生支援に関する基本方針
          • 障がいのある学生の受け入れに関する基本方針
        • 学生数
        • 教職員数
        • 学則・学位
        • 学園のあゆみ
        • 学園章と舘歌
        • 教育情報の公表
        • 国士舘史資料室
        • 国士舘大講堂
        • 国士舘大学同窓会
      • 大学の取り組み
        大学の取り組み
        • FD活動
        • 環境への取り組み(地球温暖化対策)
        • 内部質保証
        • AI・データサイエンス教育プログラム
        • 防災への取り組み
        • 副専攻
        • 教員・公務員合格実績
        • 各学部の特色ある学び
        • スポーツに関する取り組み
        • 国士舘大学の全学共通教育
      • キャンパス紹介
        キャンパス紹介
        • 世田谷キャンパス
        • 町田キャンパス
        • 多摩キャンパス
        • 国士舘楓の杜キャンパス
        • 多摩南野キャンパス
      • 情報公開
      • 広報物・SNS・動画チャンネル
        広報物・SNS・動画チャンネル
        • 大学案内パンフレット
        • 大学院案内ガイドブック
        • 国士舘大学新聞
        • 国士舘要覧
        • SNSアカウント
      • 地域連携・社会貢献
        地域連携・社会貢献
        • 公開講座
        • 地域連携
        • 防災への取り組み
        • 東京マラソン
        • 大学図書館の一般開放
        • ウエルネス・リサーチセンター
        • スポーツ教室
          スポーツ教室
          • プログラム
          • 開講スケジュール
    • 学部・大学院
      学部・大学院
      • 政経学部
        政経学部
        • お知らせ
        • 政経学部とは
          政経学部とは
          • 政経学部の特色
          • 教育研究上の目的及び3つのポリシー
          • 卒業後の進路
          • 政経学部の歴史
        • 学科紹介
          学科紹介
          • 政治行政学科
            政治行政学科
            • カリキュラム
            • 履修モデル
            • 公務員相談室
          • 経済学科
            経済学科
            • カリキュラム
            • 履修モデル
        • VOICE (学生・卒業生の声)
        • 研究室・ゼミ
        • 教員紹介
        • 政経学部の研究活動
        • 学部生の方へ
          学部生の方へ
          • 政経学部便覧・科目ナンバリング
      • 体育学部
        体育学部
        • お知らせ
        • 体育学部とは
          体育学部とは
          • 体育学部の特色
          • 教育研究上の目的及び3つのポリシー
          • 卒業後の進路
          • 体育学部の歴史
        • 学科紹介
          学科紹介
          • 体育学科
            体育学科
            • カリキュラム
            • 履修モデル
          • 武道学科
            武道学科
            • カリキュラム
            • 履修モデル
          • スポーツ医科学科
            スポーツ医科学科
            • カリキュラム
            • 履修モデル
          • こどもスポーツ教育学科
            こどもスポーツ教育学科
            • カリキュラム
            • 履修モデル
        • VOICE (学生・卒業生の声)
        • 研究室・ゼミ
        • 教員紹介
        • 体育学部の研究活動
        • 学部生の方へ
          学部生の方へ
          • 便覧・科目ナンバリング
      • 理工学部
        理工学部
        • お知らせ
        • 理工学部とは
          理工学部とは
          • 理工学部の特色
          • 教育研究上の目的及び3つのポリシー
          • 卒業後の進路
        • 学系紹介
          学系紹介
          • 機械工学系
            機械工学系
            • カリキュラム
            • 履修モデル
          • 電気電子システム工学系
            電気電子システム工学系
            • カリキュラム
            • 履修モデル
            • 電子情報学系
              令和7(2025)年度入学生まで
              電子情報学系
              令和7(2025)年度入学生まで
              • カリキュラム
              • 履修モデル
          • 建築学系
            建築学系
            • カリキュラム
            • 履修モデル
          • まちづくり学系
            まちづくり学系
            • カリキュラム
            • 履修モデル
          • 人間情報学系
            人間情報学系
            • カリキュラム
            • 履修モデル
          • 基礎理学系
            基礎理学系
            • カリキュラム
            • 履修モデル
          • 情報理工学系
            情報理工学系
            • カリキュラム
        • VOICE (学生・卒業生の声)
        • 研究室・ゼミ
        • 教員紹介
        • 理工学部の研究活動
        • 学部生の方へ
          学部生の方へ
          • 便覧・アカデミックガイド
      • 法学部
        法学部
        • お知らせ
        • 法学部とは
          法学部とは
          • 法学部の特色
          • 教育研究上の目的及び3つのポリシー
          • 卒業後の進路
          • 法学部の歴史
        • 学科紹介
          学科紹介
          • 法律学科
            法律学科
            • カリキュラム
            • 履修モデル
          • 現代ビジネス法学科
            現代ビジネス法学科
            • カリキュラム
            • 履修モデル
        • VOICE (学生・卒業生の声)
        • 研究室・ゼミ
        • 教員紹介
        • 法学部の研究活動
        • 学部生の方へ
          学部生の方へ
          • 便覧・科目ナンバリング
      • 文学部
        文学部
        • お知らせ
        • 文学部とは
          文学部とは
          • 文学部の特色
          • 教育研究上の目的及び3つのポリシー
          • 卒業後の進路
          • 文学部の歴史
        • 学科紹介
          学科紹介
          • 教育学科
            教育学コース
            教育学科
            教育学コース
            • カリキュラム
            • 履修モデル
          • 史学地理学科
            考古・日本史学コース
            史学地理学科
            考古・日本史学コース
            • カリキュラム
            • 履修モデル
          • 史学地理学科
            地理・環境コース
            史学地理学科
            地理・環境コース
            • カリキュラム
            • 履修モデル
          • 文学科
            日本文学・文化コース
            文学科
            日本文学・文化コース
            • カリキュラム
            • 履修モデル
        • 文学部教員によるリレーエッセイ企画
        • VOICE (学生・卒業生の声)
        • 研究室・ゼミ
        • 教員紹介
        • 文学部の研究活動
        • 学部生の方へ
          学部生の方へ
          • 便覧・科目ナンバリング
      • 21世紀アジア学部
        21世紀アジア学部
        • お知らせ
        • 21世紀アジア学部とは
          21世紀アジア学部とは
          • 教育研究上の目的及び3つのポリシー
          • 卒業後の進路
          • 21世紀アジア学部の特色
          • 21世紀アジア学部の歴史
        • 学科紹介
          学科紹介
          • 21世紀アジア学科
            21世紀アジア学科
            • カリキュラム
            • 2026年度新カリキュラム
            • 履修モデル
        • VOICE (学生・卒業生の声)
        • 研究室・ゼミ
        • 教員紹介
        • 21世紀アジア学部の研究活動
        • 学部生の方へ
          学部生の方へ
          • サバイバルガイド(便覧)
        • 海外研修・留学
          海外研修・留学
          • 研修レポート
        • 留学生募集
      • 経営学部
        経営学部
        • お知らせ
        • 経営学部とは
          経営学部とは
          • 経営学部の特色
          • 教育研究上の目的及び3つのポリシー
          • 卒業後の進路
          • 経営学部の歴史
        • 学科紹介
          学科紹介
          • 経営学科
            経営学科
            • カリキュラム
            • 履修モデル
        • VOICE (学生・卒業生の声)
        • 研究室・ゼミ
        • 教員紹介
        • 経営学部の研究活動
        • 学部生の方へ
          学部生の方へ
          • 便覧・科目ナンバリング
      • 大学院
        大学院
        • 大学院案内
          大学院案内
          • 大学院の特長
          • 施設紹介
          • 学長メッセージ
        • 研究科紹介
          研究科紹介
          • 政治学研究科
            政治学研究科
            • 研究科概要
            • カリキュラム
            • 教育研究上の目的・方針
          • 経済学研究科
            経済学研究科
            • 研究科概要
            • 研究科の活動
            • カリキュラム
            • 教育研究上の目的・方針
          • 経営学研究科
            経営学研究科
            • 研究科概要
            • カリキュラム
            • 教育研究上の目的・方針
          • スポーツ・システム研究科
            スポーツ・システム研究科
            • 研究科概要
            • カリキュラム
            • 教育研究上の目的・方針
          • 救急システム研究科
            救急システム研究科
            • 研究科概要
            • カリキュラム
            • 教育研究上の目的・方針
          • 工学研究科
            工学研究科
            • 研究科概要
            • カリキュラム
            • 教育研究上の目的・方針
          • 法学研究科
            法学研究科
            • 研究科概要
            • カリキュラム
            • 教育研究上の目的・方針
          • 総合知的財産法学研究科
            総合知的財産法学研究科
            • 研究科概要
            • カリキュラム
            • 教育研究上の目的・方針
          • 人文科学研究科
            人文科学研究科
            • 研究科概要
            • カリキュラム/研究科概要
            • 教育研究上の目的・方針
            • 院生・修了生の声
          • グローバルアジア研究科
            グローバルアジア研究科
            • 研究科概要
            • カリキュラム/研究科概要
            • 教育研究上の目的・方針
        • 入学案内
          入学案内
          • 入試日程・概要
          • 過去問題
          • 入試結果
          • 科目等履修生、教育訓練給付制度等
          • 学費
          • 願書・資料請求大学院
          • よくある質問
        • 学生生活
          学生生活
          • 学事予定・時間割
          • 修了者の進路
          • 各種所定用紙
          • 奨学金制度
    • 学生生活・就職
      学生生活・就職
      • 学費・奨学金
        学費・奨学金
        • 納入金のご案内
        • 教育ローン制度
        • 学費
          学費
          • 学費延納
        • 奨学金
      • 学修・生活サポート
        学修・生活サポート
        • 学生生活カレンダー・学園行事
        • 住まい・アルバイト紹介
          住まい・アルバイト紹介
          • 部屋探しサポート
          • 学生寮のご案内
          • ゲストハウス(留学生用)のご案内
          • クラブ合宿所入居のご案内
          • アルバイト紹介
        • 新入生(学部学生)のためのQ&A
        • 厚生施設(学食・売店等)について
          厚生施設(学食・売店等)について
          • 厚生施設(世田谷キャンパス)
          • 厚生施設(町田キャンパス)
          • 厚生施設(多摩キャンパス)
        • もしものとき・注意事項
          もしものとき・注意事項
          • 学生保険
          • AED設置場所
          • 災害対応マニュアル
          • 遺失物・拾得物について
          • 通学について
          • ソーシャルメディア・ガイドライン
          • 薬物についての注意喚起
          • 学生生活に関する注意喚起
        • 海外渡航される在学生の皆さんへ
        • 健康管理
          健康管理
          • 健康管理室
          • 学生相談室
          • 健康に関する注意喚起
        • 修学上の合理的配慮
        • 授業時間
        • キャンパスガイド
        • コンプライアンス
      • 講義・履修/講義支援システム
        講義・履修/講義支援システム
        • 履修について
          履修について
          • 履修系統図
          • 科目ナンバリング・カリキュラムマトリクス
        • WEBシラバス
        • 授業評価アンケート
        • AI・データサイエンス教育プログラム
        • 副専攻
        • 単位互換制度
        • 高大連携制度
        • 国士舘大学の全学共通教育 
        • 学生ポータルサイト
        • 講義支援システム manaba
      • キャリア・就職
        キャリア・就職
        • 就職に関するお知らせ
        • 就職実績
        • 在学生向けキャリアサポート体制
          在学生向けキャリアサポート体制
          • 公務員試験対策
          • キャリア形成支援センター
          • 進路登録・就活関係サイトリンク集
          • 講座紹介
          • U・Iターン就職
          • 教職課程
        • 教員・公務員合格実績
        • 企業採用担当者の方へ
        • 卒業生への支援について
      • クラブ・サークル
      • 各種証明書・届出
        各種証明書・届出
        • 各種届出
        • 在学生の各種証明書の発行
        • オンライン申請
        • 学部卒業生・大学院修了生・離籍生の方の証明書手続き
      • 情報システム利用案内
      • 国士舘大学図書館
    • 国際交流・留学
      国際交流・留学
      • 国際交流・留学に関するお知らせ
      • 留学について
        留学について
        • 長期留学
        • 短期留学
        • 奨学金
        • 留学に関するよくある質問
        • 留学体験記
      • 海外協定校
      • 留学生数
      • 国際交流サポート
      • 国際交流実績
      • 海外からの留学生支援
      • リンク集
      • 海外留学ガイドブック
      • 英文大学案内
    • 研究
      研究
      • 教員情報
        教員情報
        • 政経学部
        • 体育学部
        • 理工学部
        • 法学部
        • 文学部
        • 21世紀アジア学部
        • 経営学部
        • 防災・救急救助総合研究所
        • 政治学研究科
        • 経済学研究科
        • 経営学研究科
        • スポーツ・システム研究科
        • 救急システム研究科
        • 工学研究科
        • 法学研究科
        • 総合知的財産法学研究科
        • 人文科学研究科
        • グローバルアジア研究科
        • 教育・研究活動一覧
      • 教育・研究活動
      • 教員学術情報
      • 産学官連携への取り組み
      • 不正防止の取り組み
      • 研究機関・センター
      • 学外派遣研究員
      • 情報システム利用案内
      • 国士舘大学図書館
      • 講義支援システム manaba
    • お知らせ
    • お問い合わせ
    • イベント
    • サイトマップ
    • 国士舘マガジンズ
    • KOKUSHIKAN SPORTS
    • 教職員専用リンク
    manaba
    • https://www.youtube.com/channel/UCVqBsANGVFSQ_fe9XfJVBMA
    • https://x.com/KokushikanUniv
    • https://www.instagram.com/kokushikan_university/?hl=ja
    • https://www.facebook.com/KokushikanUniversity
  • ファイル種別
    • 教員検索
    • シラバス検索
    • 蔵書検索
    • 世田谷キャンパス
    • 町田キャンパス
    •  バス時刻表 - 町田キャンパス
    • 多摩キャンパス
    •  バス時刻表 - 多摩キャンパス
    • 国士舘楓の杜キャンパス
    • 多摩南野キャンパス
  • ENGLISH
  • ご寄付
  • お問い合わせ
  1. 国士舘大学
  2. 国際交流・留学
  3. 国際交流・留学に関するお知らせ
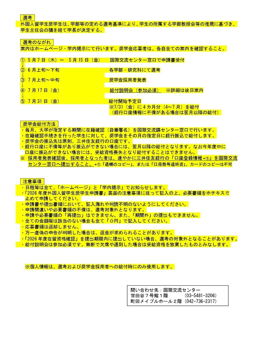
  4. 【募集】2026年度 国士舘大学外国人留学生奨学生
国際交流・留学に関するお知らせ
2026.04.06

【募集】2026年度 国士舘大学外国人留学生奨学生

一覧へ戻る
国際交流・留学
  • 国際交流・留学トップ
  • 国際交流・留学に関するお知らせ
  • 留学について
    • 長期留学
    • 短期留学
    • 奨学金
    • 留学に関するよくある質問
    • 留学体験記
  • 海外協定校
  • 留学生数
  • 国際交流サポート
  • 国際交流実績
  • 海外からの留学生支援
  • リンク集
  • 海外留学ガイドブック
  • 英文大学案内
  1. 国士舘大学
  2. 国際交流・留学
  3. 国際交流・留学に関するお知らせ
  4. 【募集】2026年度 国士舘大学外国人留学生奨学生

Admissions 入試情報

入試制度・入試日程や、オープンキャンパスなどのイベント情報をご確認いただけます。

Request 資料請求・会員登録

会員登録いただくと、入学者選抜情報やオープンキャンパス情報など、国士舘大学の様々な情報をメールマガジンにてお届けします。 また資料請求も受付しています。

ページトップへ戻る
国士舘大学
  • https://www.youtube.com/@user-eg5dn7th2z
  • https://x.com/KokushikanUniv
  • https://www.instagram.com/kokushikan_university/?hl=ja
  • https://www.facebook.com/KokushikanUniversity

世田谷キャンパス

〒154-8515
東京都世田谷区世田谷4-28-1
TEL : 03-5481-3111

交通アクセス

町田キャンパス

〒195-8550
東京都町田市広袴1-1-1
TEL : 042-735-3111

交通アクセス バス時刻表

多摩キャンパス

〒206-8515
東京都多摩市永山7-3-1
TEL : 042-339-7200

交通アクセス バス時刻表

国士舘楓の杜キャンパス

〒195-0063
東京都町田市野津田町3101
TEL : 042-734-0050

交通アクセス

多摩南野キャンパス

〒206-0032
東京都多摩市南野2-11-1
TEL : 042-401-8710

交通アクセス バス時刻表

関連組織・施設案内

  • 国士舘大学図書館
  • 防災・救急救助総合研究所
  • 国士舘史資料室
  • 国士舘大講堂
  • 学校法人国士舘
  • 国士舘高等学校
  • 国士舘中学校
  • 国士舘大学教育後援会
  • 国士舘大学同窓会
  • サイトマップ
  • 特定商取引法に基づく表示
  • プライバシーポリシー
  • ソーシャルメディア・ガイドライン
  • サイトポリシー
  • 採用情報
Copyright © Kokushikan University, All Rights Reserved.
JIHEE